











| 材质 | 不锈钢,铜 | 精度等级 | 1 |
|---|---|---|---|
| 适用介质 | 气体,液体,气固,液固,其他,热水,冷水,污水 | 款式 | 电子带数显 |
| 转换器形式 | 一体式 | 公称直径 | 6000mm |
| 压力范围 | 高压 | 工作压力 | 1.6Mpa |
| 温度范围 | 高温 | 工作温度 | -30-160℃ |
| 防爆标志 | ip68 | 产地 | 国产 |
| 加工定制 | 是 |
管段式超声波热量表广泛应用于各种工业现场、水资源监测、农田灌溉等。操作简单,可直接用磁性棒在主机外进行菜单操作,同时支持四键键盘菜单操作。配接温度传感器可实现热量测量。适用于系统集成配套,水资源、节能、供排水、热力等联网监控项目的流量、热量计量。
管段式超声波热量表特点:
高精度测量二级精度
测量范围大选用不同型号的传感器,可实现口径DN15~DN6000mm管道流量的测量
操作方便即可用磁性棒在主机上进行菜单操作,还支持开盖通过四按键键盘进行
菜单操作
强大的记忆功能自动记忆前512日、前128月、*年累积流量,自动记忆前64次
来电和断电时间和流量
传输距离远、组网快捷RS485总线通讯,采用普通电缆即可,组网十分方便、快捷
热量测量配接温度传感器,可实现热量测量
类 别 性能、参数 | ||
主 机 | 原 理 | 超声波时差原理,4 字节IEEE754 浮点运算 |
精 度 | 流量:由于±1% | |
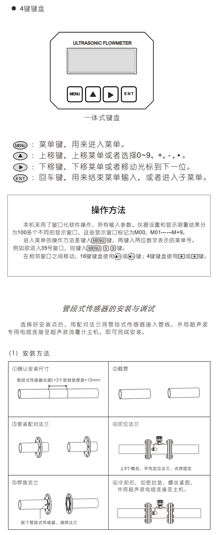
操 作 | 支持4键磁性棒操作或4键轻触键盘、模拟键盘软件 | |
信号输出 | 1路4~20mA电流输出,阻抗0-1K,精度0.1% | |
1路OCT脉冲输出(脉冲宽度6-1000ms,默认200ms) | ||
1路继电器输出 | ||
信号输入 | 3路4~20mA电流输入,精度0.1%,可采集温度、压力、液位等信号 | |
可连接三线制PT100铂电阻,实现热量测量, | ||
数据接口 | 隔离RS485串行接口,可通过PC电脑对流量计进行升级,支持MODBUS等协议 | |
电缆 | 定制双绞线,一般情况下限于50米;选用RS485通讯,传输距离可达千米以上 | |
管道情况 | 管 材 | 钢,不锈钢,铸铁,水泥管、铜、PVC、铝、玻璃钢等一切质密的管道,允许有衬里 |
管 内 径 | 15-6000mm | |
直 管 段 | 传感器安装点满足:上游10D,下游5D,距泵出口处30D(D 是指管径) | |
测量介质 | 种 类 | 水、海水、工业污水、酸碱液、酒精、啤酒、各种油类等能传导超声波的单一均匀的液体 |
温 度 | 标准探头:-30~90℃,高温探头:-30~160℃ | |
浊 度 | 10000 ppm 且气泡含量小 | |
流 速 | 0~±10 m/s | |
工作环境 | 温 度 | 主机:-20~60℃,流量传感器:-30℃~160℃ |
湿 度 | 主机:85%RH;流量传感器:可浸水工作,水深≤2m(注:传感器灌胶后) | |
电 源 | DC8~36V或AC85~264V(选配) | |
功 耗 | 1.5W | |